护理知识
乳腺癌术后淋巴水肿预防和护理
1 范围
本文件规定了乳腺癌术后淋巴水肿的管理路径、风险筛查、预防措施、淋巴水肿评估及护理要点。本文件适用于各级各类医疗机构的注册护士。
2 规范性引用文件
下列文件中的内容通过文中的规范性引用而构成本文件必不可少的条款。其中,注日期的引用文件, 仅该日期对应的版本适用于本文件;不注日期的引用文件,其#版本(包括所有的修改单)适用于本文件。
本文件没有规范性引用文件。
3 术语和定义
下列术语和定义适用于本文件。
3.1
乳腺癌相关淋巴水肿 breast cancer related lymphedema
由乳腺癌手术、放射治疗或肿瘤转移后发生的淋巴系统循环障碍,导致富含蛋白的淋巴液回流障碍
而在组织间隙滞留所引起的水肿。
3.2
综合消肿治疗 complete decongestion therapy; CDT
一种以皮肤护理、手法淋巴引流、压力治疗及功能锻炼为一体的淋巴水肿国际标准疗法,包含治疗初始阶段及治疗维持阶段,治疗初始阶段为开始治疗至水肿基本消退,治疗维持阶段为水肿基本消退至终生。
3.3
手法淋巴引流 manual lymphatic drainage; MLD
基于人体淋巴系统的分布以及淋巴循环的途径将淋巴液引流到对应的解剖区域的手法抚摩。
3.4
压力治疗 compression therapy
采用低延展性的弹力绷带或特定材质及尺寸的弹力袖套,通过产生一定压力梯度促进淋巴液循环,
减少淋巴液在组织中聚集,从而有效减轻患肢水肿的治疗方法。
3.5
抗阻力运动 resistance exercise
机体的肌肉收缩过程中,需克服外来阻力才能完成运动的一种训练方法,如卧推、提拉等。
应按附录 A 中指明的路径,对乳腺癌手术患者进行淋巴水肿管理,包括术前淋巴水肿基线评估、术后淋巴水肿风险筛查、淋巴水肿预防和治疗。
5 风险筛查
5.1 出院前应对所有乳腺癌术后患者进行淋巴水肿风险筛查。
5.2 宜采用乳腺癌术后淋巴水肿风险评分表(见附录 B),识别出高危风险患者。
5.3 对于高危风险患者,术后 2 年内应至少每半年监测患者预防行为依从性,并评估是否发生淋巴水肿。
6 预防措施
6.1 淋巴水肿基础预防措施
应指导所有术后患者严格遵守淋巴水肿基础预防措施,包括识别淋巴水肿早期症状、患肢保护及皮肤护理、适宜的功能锻炼、良好的生活方式(见附录 C)。
6.2
高危风险患者预防措施
6.2.1 宜教会患者手法淋巴引流,3 次/d,15 min/次。
6.2.2 可指导患者患肢佩戴弹力袖套。
6.2.3 可嘱患者在康复治疗师或专科护士指导下进行渐进式抗阻力运动。
7 淋巴水肿评估
7.1 应在患者主动报告症状或出现淋巴水肿体征时进行评估。
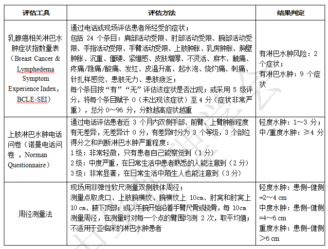
7.2 可采用乳腺癌相关淋巴水肿症状指数量表、诺曼电话问卷或周径测量法(见附录 D),评估淋巴水肿的严重程度。
7.3 不同时间点的评估宜采用同一种评估工具;对于不方便回院复查的患者,宜选用乳腺癌相关淋巴水肿症状指数量表或诺曼电话问卷进行评估。
8 护理要点
8.1 发现患者出现淋巴水肿后,应立即将患者转介至淋巴水肿治疗师或专科护士进一步确诊,并由淋巴水肿治疗师或专科护士进行综合消肿治疗(见附录 E)。
8.2 在综合消肿治疗初始阶段,应观察患肢是否出现局部压痛或手指麻木等末梢血液循环不良情况。
8.3 在综合消肿治疗维持阶段,应至少每年监测 1 次患者实施居家手法淋巴引流和戴弹力袖套的依从
性,并评价淋巴水肿治疗的效果。
8.4 治疗期间应指导患者继续严格执行淋巴水肿基础预防措施。
附 录 A
(规范性)
乳腺癌手术患者淋巴水肿管理路径

附 录 B
(规范性)
乳腺癌术后淋巴水肿风险评分表
| 项目 | 变量 | 评分 | 得分 | |
| 肿瘤部位 | 内下象限 | 1 | ||
| 内上象限 | 1 | |||
| 乳晕区 | 3 | |||
| 外下象限 | 1 | |||
| 外上象限 | 4 | |||
| 手术切口类型 | 横切口 | 1 | ||
| 纵切口 | 4 | |||
| 斜切口 | 2 | |||
| 腋窝淋巴结清扫的级别 | I 级清扫 | 1 | ||
| II 级清扫 | 2 | |||
| III 级清扫 | 4 | |||
| 放疗 | 没有放疗 | 1 | ||
| 放疗乳房/胸壁 | 3 | |||
| 放疗淋巴结区 | 5 | |||
| 预防行为 | 重视患肢或胸部水肿 | 是 | 1 | |
| 否 | 3 | |||
| 避免患肢剧烈运动 | 是 | 1 | ||
| 否 | 3 | |||
| 避免患肢损伤 | 是 | 1 | ||
| 否 | 3 | |||
| 注:总分≥13 分为高危风险 | ||||
附 录 C
(资料性)
淋巴水肿基础预防措施
附 录 D
(资料性)
乳腺癌术后淋巴水肿常见评估工具
附 录 E
(资料性)
综合消肿治疗实施方法及基本原则







晋公网安备14010702074528